继电器的构造和工作原理
继电器是一种用电流控制的开关装置。是各种自动控制电路中必不可少的执行器件。在这一节中,我们将介绍继电器的构造和工作原理,并用继电器制作延时开关电路。
一、继电器简介
(一)继电器的构造和工作原理
电磁继电器是一种常见的继电器,其中4098型超小型继电器使用最为广泛。图3-24是这种继电器的结构示意图
继电器的工作原理是,当继电器线圈通电后,线圈中的铁芯产生强大的电磁力,吸动衔铁带动簧片,使触点1、2断开,1、3接通。当线圈断电后,弹簧使簧片复位,使触点1、2接通,1、3断开。我们只要把需要控制的电路接在触点1、2间(1、2称为常闭触点)或触点1、3间(称为常开触点),就可以利用继电器达到某种控制的目的。
4098型继电器线圈的工作电压有3伏、6伏、9伏、12伏等多种规格。吸合时线圈中通过的电流约为50毫安左右,触点间允许通过的电流可达1安培(250伏)。
(二)继电器的检测
1.可用万用表欧姆档R×100档测量继电器线圈的电阻。4098(6V)继电器线圈的电阻约为100欧姆左右。如电阻无限大,说明线圈已断路,若电阻为零,则说明线圈短路,均不可使用。
2.将线圈引脚4、5两端加上直流电压。逐渐升高电压,当听到“塔”的一声,衔铁吸合时电压值为继电器吸合电压。此电压值应小于工作电压值。继电器吸合后,再逐渐降低电压,再听到“咯”的一声释放衔铁时,衔铁复位;一般释放电压应为吸合电压的1/3左右,否则继电器工作将不可靠。
第二项检测,可在老师辅导下去做。
延时开关电路
(一)工作原理
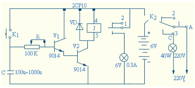
将电源开关K2闭合,再按下按钮开关K1,这时,晶体二极管V1、V2导通,继电器吸合。同时电源对电容器C充电。当K1断开后由于C已被充电,它将通过R和V1V2放电,从而维持三极管继续导通,继电器仍然吸合。经过一段时间的放电,C两极间电压下降到一定值时,不足以维持三极管继续导通,继电器才释放。从K1断开到继电器释放的时间间隔称为延时时间。它决定于R和C的大小。一般C为100微法时,调节可调电阻器R可获得10秒至90秒的延时时间。若C取1000微法,则延时时间可达5分钟以上。
继电器上并联的二极管起保护作用,防止继电器断电释放时,由于自感产生高电压损坏晶体三极管。
(二)印刷电路板和元件规格
延时开关电路的印刷电路板如图3一26(A)。实物图见图3—26(B)。
元件规格:
J继电器4098型工作电压6V V1V2晶体三极管9014 VD晶体二极管2CP10或1N4001 R可调电阻器100k C电解电容器100u/6V K1按钮开关。
(三)焊接电路
1.将各元件做焊前处理、镀锡。
2.焊接继电器。将继电器插入印刷板上对应的小孔。将5个引脚焊好。注意焊接时间要尽量短些,焊点应圆而小。
3.焊接R和C、可调电阻器R可如图3-27焊好后再插入印刷电路板焊接。电解电容器C焊接时要注意正负引脚位置。
4·焊接二极管VD。注意正负引脚位置,不可焊反。焊接时间尽量短些。
5·焊接三极管V1V2。注意认清三极管三个极b、c、e。不可焊错。
6·焊接电源引线和按钮开关引线,并接好按钮开关K1。
三、延时开关的调试和应用
1.检查印刷板上各焊点的焊接情况。注意虚焊和假焊。邻近的焊点间应清理干净,防止焊点间短路。
2.将可调电阻器R活动触点调在中间位置接通6v电源(可用2个3V的电源串联)。
3.按一下按钮开关,这时应听到“嗒”的一响。继电器吸合。几十秒钟后,应再听到“嗒”的一响,继电器释放。 说明延时开关工作正常。如想改变延时时间,可调整R。R越大,延时时间越长。若要求延时时间大于这个电路的最长延时时间,可将C换为容量更大些的电解电容器。
4.延时开关的应用
延时开关可用于控制灯泡。图3一25中介绍了两种不同韵情况。
(1)若要控制6V、0.3A小灯泡,可按图A接线·。在印刷板上将继电器1.4脚用导线接通(导线直接焊在印刷板铜箔上),小灯泡可接在继电器3端和电源负极之间。这时若按一下按钮开关,小灯泡发光,延时几十秒后自动熄灭。
(2)若要控制220V40w照明灯,可参考图B的接法。将印刷电路板上A、C两端做为开关。由于电路使用220v交流电,安装时要特别注意安全。应在老师指导下操作。电路板应封
装在绝缘盒中,才可以使用。
延时开关装置,可安装在楼道、楼梯中。用于夜间照明,可做到“人走灯灭”。也可用于暗室冲洗照片时的曝光箱的光源,可控制曝光时间。
四、自动控制开关电路
将延时开关电路稍做改动,可制成自动控制开关。
光控开关电路如图3一28。感光元件采用2cu型光电二极管。光电二极管的电阻值随光照强度的增大而减小。调节R可动触点的位置,可在一定光照强度下,使晶体管V1V2导通。继电器吸合。电解电容器C起延时作用,防止在临界状态下,继电器工作不稳定。R可调节临界光照强度值,其可动触点越向上调,启动光控开关的光强临界值越小,光控开关越灵敏(注意,可动触点不能置于最下端)。
光控开关可用来控制电灯”。若用常闭触点1和2,可形成“天亮灯熄”的控制作用。若使用常开触点1和3,可形成“光照灯亮”的控制作用
(二)温控开关电路
感温元件为kF-12型热敏电阻。这类热敏电阻具有负温度系数。其电阻值随温度升高而减小。调节好R的阻值可使晶体管V1V2在热敏电阻处于某一温度值时导通而使继电器吸合。达到用温度控制开关的目的。R可调定临界温度值。
温控开关可用其常开触点控制电风扇。天热时,温度升高到某一值时,电风扇可自动开启。也可用常闭触点控制电热器,温度低时加热,温度高时,自动关闭。
在要求不太高的场合。光电二极管和热敏电阻均可用三极管3A×81或3A×31挫去外壳顶部后代替。尤其是玻壳的3A×81,刮去玻壳外的黑漆,用其c、e两极即可代替光电二极管。也可直接用c、e极代替热敏电阻。焊掺前,可用万用表欧姆档测试三极管的极间电阻,可调节光照强度(靠近电灯)或温度(靠近电烙铁),挑选电阻值随光照和温度变化较大者即可。
自动开关电路的印刷电路板可参考图3-27设计和制作。
佛山市颖展电子科技有限公司
联系方式:13798628598
18042865818
全国服务热线:4007665889
颖展官网:www.yzic88.com
淘宝旗舰商城:https://shop190874432.taobao.com/?spm=a1z10.1-c.0.0.DuK4NS
阿里巴巴:https://yzic88.1688.com
关注微信公众号:yingzhan168可获得更多信息活动!







24H咨询平台
微信公众号